理论学习 | 17吃瓜网 党校学习小组成果展示
时间:2022-06-07 来源: 浏览量:
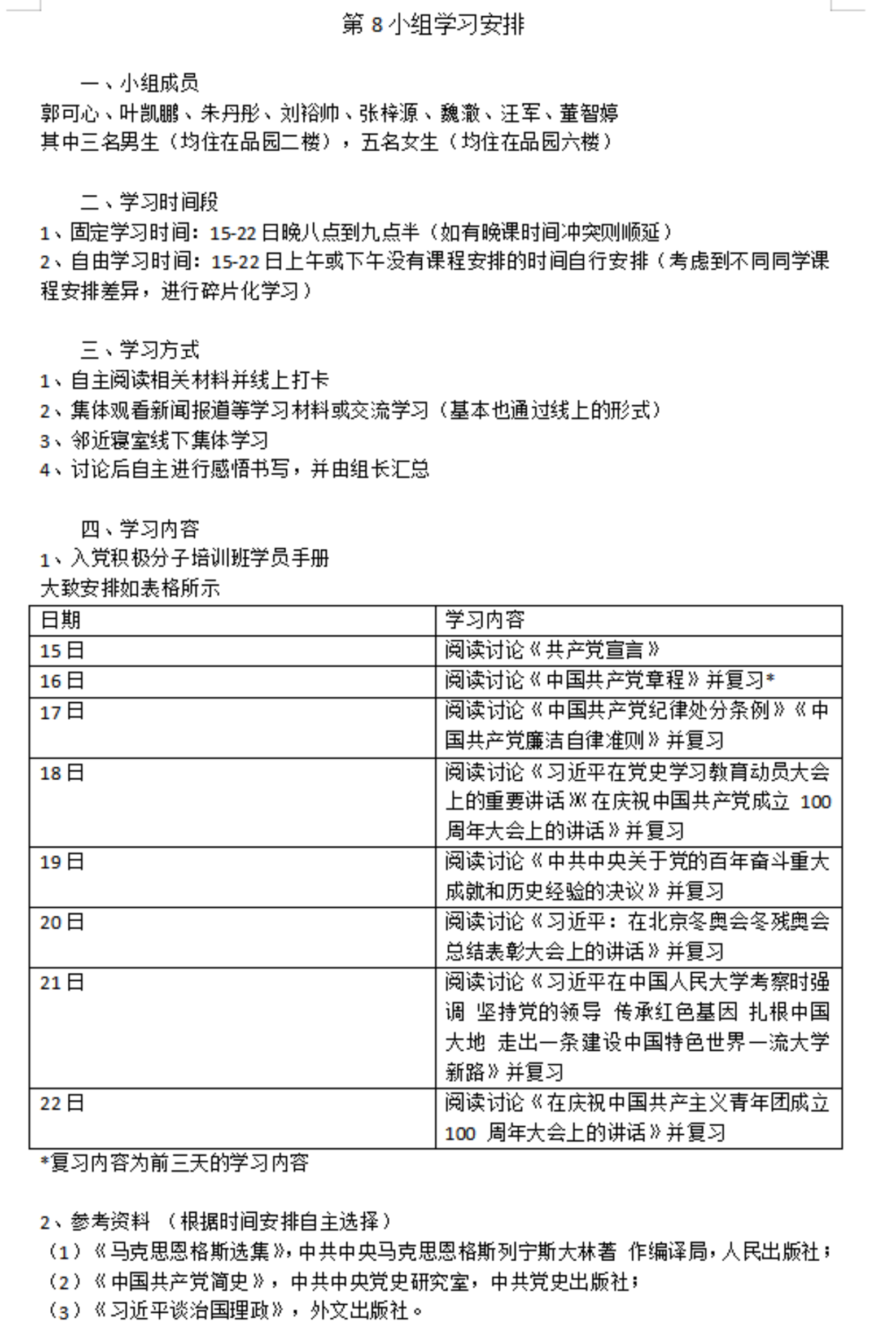
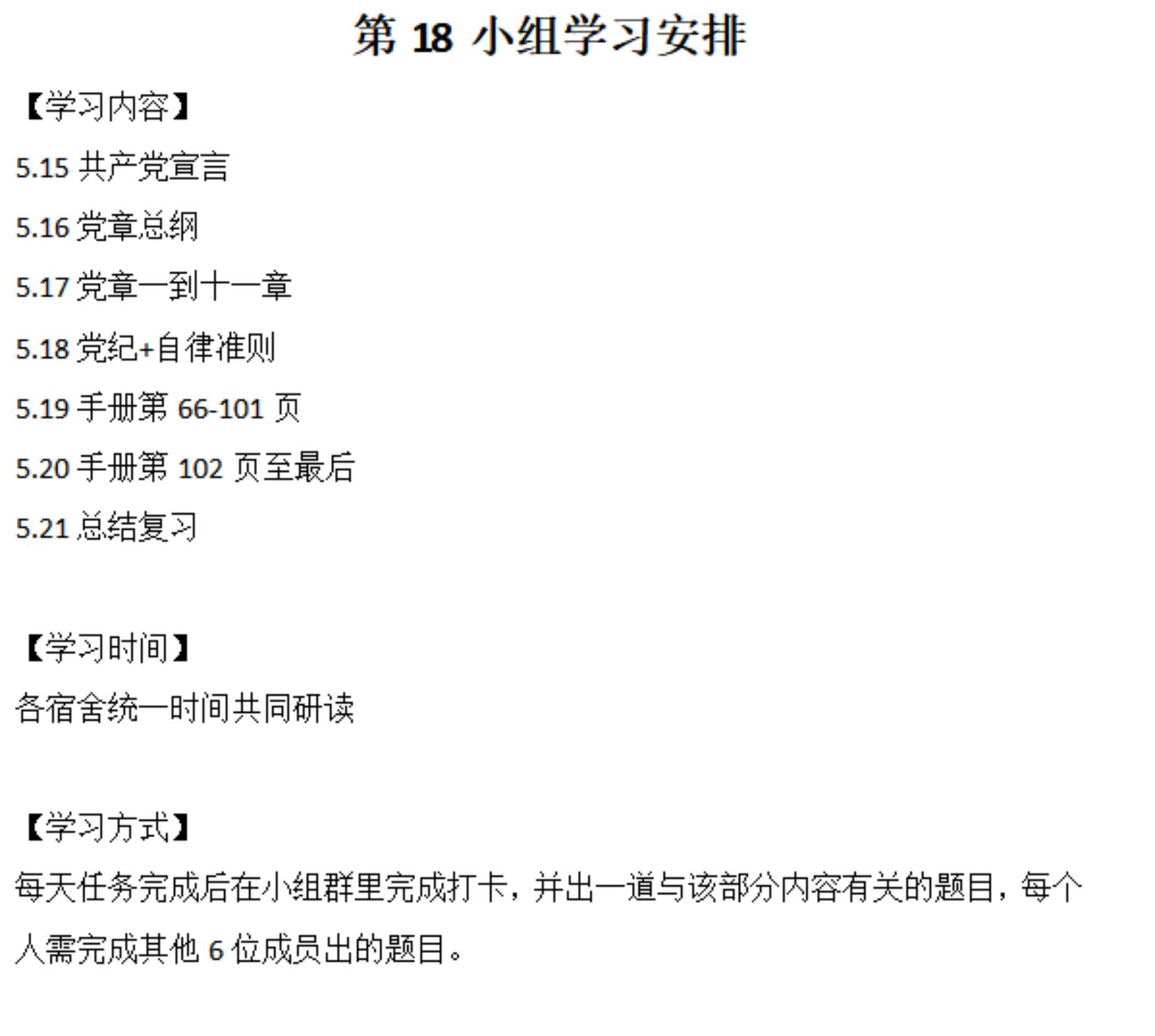
为提升17吃瓜网 党校学员的思想政治觉悟,帮助学员进一步端正入党动机,增强自觉学习意识,17吃瓜网 党校全体学员设立了25个学习小组,各学习小组自主设定学习计划和安排,通过采取个人自学、临近宿舍线下交流、线上小组讨论等多种模式,有序开展各类学习活动。
学习计划各具特色
各组学习计划明确,合理安排每天的学习任务和学习时间,学习形式多样,组内设置检验和激励机制,确保各位学员有效学习。




学习形式自由灵活
各小组根据小组成员的时间安排等现实情况,采取线下集中学习、线上学习讨论等多种学习形式。




学习成果摘要展示
经过学习小组内部的交流探讨,学员们对于党的理论思想有了进一步的认识,结合党章党规和自身专业特色,明确了未来的努力方向。
第8组学习小组 汪军
在阅读《中共中央关于党的百年奋斗重大成就和历史决议》后,我深刻发现,“实事求是”始终贯穿着党的百年发展历史。中国共产党领导中国人民筚路蓝缕,在各个历史时期都进行了伟大探索与实践。站在百年新起点,下一个百年该如何走?答案就在过往中,回顾历史,从中总结经验,发现规律,以历史观照未来,才能真正做到团结一致向前看!
第19组学习小组 艾散·米吉提
这几天的学习让我收获很多。曾经读过《共产党宣言》,现在再读一遍感受很不一样,它是一本经典的理论著作也是文学著作,看多少遍就有多少种感悟,需要我们青年人反复阅读。在学习了《中国共产党章程》后,我的理论认识得到提高,又通过院党校党课的讲解,对其历史演变产生了深刻感悟,对党的信仰更加坚定了。我一向要求自己要注重实际,希望能将所读的内容与实际联系起来,指导自己的行为,即使现在还不是党员,我也定会努力按照《中国共产党章程》里面“党员”一部分的要求,一步一步规范自己的行为,使自己在思想和行动上都更加接近党员的标准。近几年来,世界迎来百年未有之大变局,在回答“世界怎么了,人类该往何处去?”的问题上、在许多重大活动中,党和国家对青年人提出殷切期望,我们应积极响应,担起肩上的责任,脚踏实地,积极创新,作“不怕困难的、勇敢向前的”时代闯将和先锋。
经过党校学习小组的自主学习交流,学员们进一步端正了入党动机,更加坚定理想信念,努力成长为有志于为党和国家做出更大的贡献的人才。


